全国服务热线
186-0620-3526
网站首页
公司简介
产品中心
Olaer(奥莱尔) 冷却器
Olaer(奥莱尔)蓄能器
Parker冷却器
Oiltech奥优泰克
API(艾普尔)换热器
润滑及液压系统
空压机
品牌配件
Stucchi思多奇液压快速接头
行业动态
问题解答
公司动态
行业动态
团建活动
在线留言
联系我们
网站首页
公司简介
产品中心
行业动态
在线留言
联系我们
产品中心
Olaer(奥莱尔) 冷却器
Olaer OST列管式冷却器
Olaer PWO钎焊式冷却器
Olaer风冷却器
Olaer QPM3 泵组
Olaer冷却器配件
Olaer(奥莱尔)蓄能器
EHV及IHV 高压囊式蓄能器
ELM隔膜蓄能器
ACP及EHP活塞式蓄能器
EBV低压囊式蓄能器
DI阀组
IHV及EHV胶囊维修套装
VG3 充气工具
VGU充气工具
Parker冷却器
Parker PWO 钎焊式冷却器
Parker 风冷却器
Parker QPM3 泵组
Parker 冷却器配件
Oiltech奥优泰克
oiltech PWO 钎焊式冷却器
oiltech 风冷却器
Oiltech QPM3 泵组
Oiltech 冷却器配件
API(艾普尔)换热器
API airtech PCR
API 列管冷却器
API 板式冷却器
API 风冷却器
润滑及液压系统
冷却系统
WEGO 冷却系统
齿轮箱润滑系统
液压动力单元
空压机
大力牌活塞式空压机
活塞式空气压缩机头
欧华牌-工频皮带螺杆空压机
欧华牌-工频直联螺杆空压机
欧华牌-异步变频螺杆空压机
欧华牌-伺服永磁变频螺杆空压机
欧华牌-双极永磁变频螺杆空压机
空压机配件
品牌配件
alfagomma 阿法格玛
Denison丹尼逊叶片泵
Dominick Hunter
elettrotec
evotek海富泰克过滤器
Funke风凯
KRACHT 泵
MESTO 定位器
Parker PV泵
Parker 冷干机
Parker 制氮机
Rastelli 雷斯特利管接头
STUCCHI(思多奇) 快接
阿法拉伐冷却器
Stucchi思多奇液压快速接头
Stucchi思多奇液压快速接头的特点
平面密封液压快速接头
多路液压快速接头组合板
高压液压快速接头
锥面密封液压快速接头
球面密封液压快速接头
联系我们
苏州百特科工业科技有限公司
联系人:宗先生
邮箱:18606203526@126.com
手机:18606203526 (微信同号)
电话:0512-67297916
传真:0512-65900987
网址:www.better-coo.com
QQ:598340237
地址:苏州工业园区淞北路45号启迪智造产业园3栋511室
产品介绍
你现在所在的位置:首页>产品中心
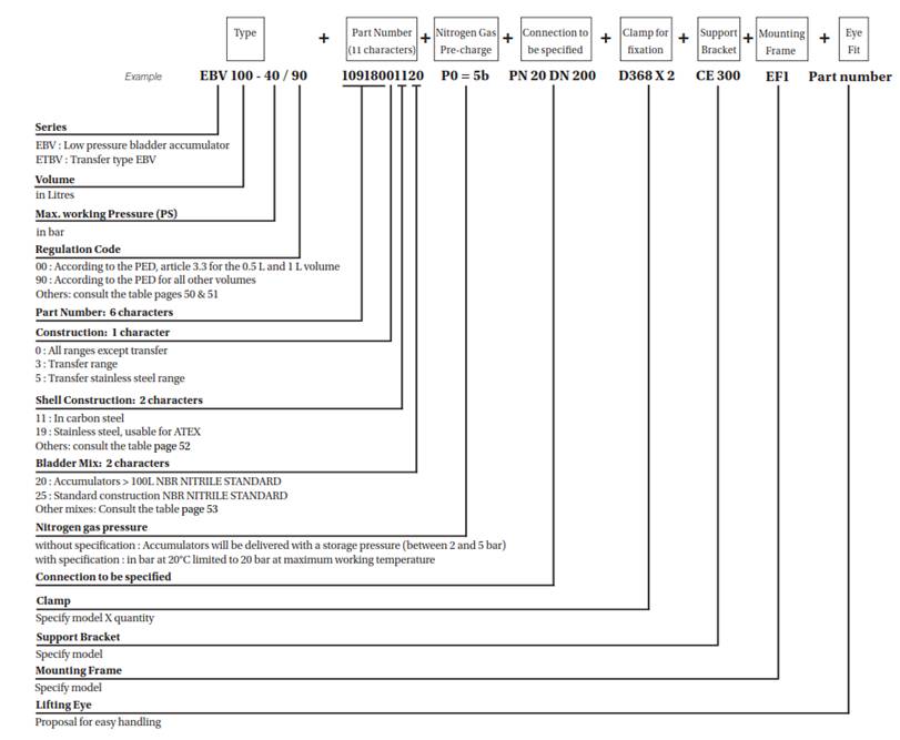
EBV低压囊式蓄能器
【返回上级】
低压囊式蓄能器型号解读
电话
消息
二维码
分享
网站客服咨询
在线留言
服务热线:
0512-67297916
18606203526